活動報告

愛知県議会のご報告 2025.5.22

愛知県議会海外調査団(欧州)概要報告
2024.10.26~11.3

愛知県議会ビクトリア州訪問団概要報告書
2023.10

愛知県議会イスラエル国訪問概要報告
2022.10.31~11.5《調査概要及び雑感等》

ThanksRepo2023のサムネイル
鈴木純愛知県議会議員選挙報告
2023.4.10
gouutaiouのサムネイル
あいち⺠主県議団知事要望
豪雨による被害への対応について
春季セミナー 令和5年度 予算の概要

春季セミナー
令和5年度 予算の概要

katsudo1806のサムネイル
愛知県議会のご報告 1806
katsudo1703のサムネイル
平成28年度 愛知県議会海外調査団報告書 〜北米〜
katsudo160330のサムネイル
民進党県議団カナダ海外調査報告書
katsudo160201のサムネイル
海外調査ジャカルタ・バンコク報告書
katsudo140908のサムネイル
愛知県議会タイ王国訪問レポート
140908〜11
katsudo131123のサムネイル
議員派遣調査等報告 131023
2013年日本学術学会シンポジウム 新たな統治機構改革
―道州制をめぐって―
katsudo131110のサムネイル
教育文化・福祉対策特別委員会
派遣調査等報告
131110
katsudo131028のサムネイル
教育文化・福祉対策特別委員会
派遣調査等報告
131028
katsudo130418のサムネイル
政務活動(調査・研究)
130418

PHP地域経営塾 政策力アップ講座
第32回「公共施設マネジメントへの指針 補修か更新か~構築物の寿命とは何か」
katsudo130410のサムネイル
政務活動(研修)
130410

日経特別ビジネスセミナー
「加速するアベノミクス、こうなる日本経済」
katsudo130409のサムネイル
大都市制度の在り方調査研究会PART2報告
130409
katsudo130207のサムネイル
政務調査(調査・研究 )
130207

PHP地域経営塾 政策力アップ講座
第29回「公共施設老朽化~業務上過失致死罪が問われる!」
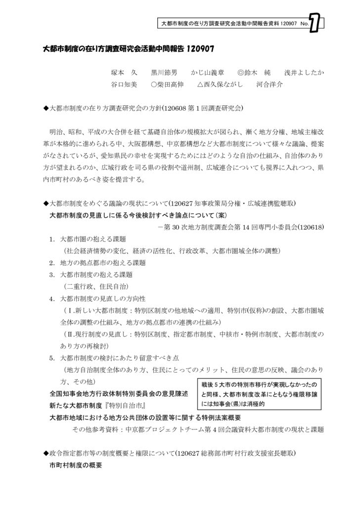
katsudo120907のサムネイル
大都市制度の在り方調査研究会活動 中間報告
120907
katsudo120606のサムネイル
政務調査(調査)
120606

震災復興及び防災対策調査研究会
静岡県裾野市震災がれき処理現地調査
katsudo120601のサムネイル
政務調査(調査)
120601

連合愛知尾張南地域協議会他
東日本大震災被災地視察
katsudo120510のサムネイル
政務調査(調査・研究)
120510~12

日本自治創造学会、自治体議会政策学会並びに日本学術会議シンポジウム政務調査
katsudo120329のサムネイル
議員派遣宮城県調査
2012.3.29~30
katsudo111026のサムネイル
建設委員会県外調査
111026~28
katsudo111019のサムネイル
議会運営委員会県外調査
111019~20
katsudo110824のサムネイル
第168回「J.I.フォーラム」
これからの日本の政治について語ろう

政務調査 110824